Dezember 08 2025 02:21:09
Navigation
Startseite
Forum
Kontakt
Download
Impressum

News Kategorien

Fotogalerie

Packet Radio Mailbox FreiesFunkNetz

Luflinie Messen
Locator anzeigen
KFZ Kennzeichen

Gateway + Verlinkung
Gatewayliste
GW Störliste
Gateway anmelden
Gatewaykarte
GW-Daten ändern

--------------------

Verlinkungsliste
Verlinkung anmelden
VL-Daten ändern

Hilfe + Anleitungen
Wissenswertes
Foto ansehen
Fotoalben > Technik > Com Interface 2 Erstes Foto Vorheriges Foto Nächstes Foto Letztes Foto
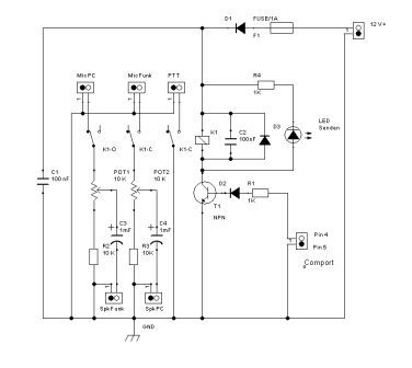
Com Interface 2
Einfaches Interface input & Qutput einstellbar. Triberg-Gateway Bolle

Veröffentlichungsdatum: 18/06/2015 20:48
Hinzugefügt von:
Maße: 376 x 336 Pixel
Dateigröße: 15.66kB
Kommentare: 0
Bewertung: *****
Anzahl der Betrachtungen: 3671
Kommentare
Es wurden noch keine Kommentare verfasst.
Kommentar schreiben
Bitte logge dich ein, um einen Kommentar zu verfassen.
Login
eMail / Benutzername

Passwort



Noch kein Mitglied?
Klicke hier um dich zu registrieren

Passwort vergessen?
Um ein neues Passwort anzufordern klicke hier.
Blick auf unseren Server
Viewer Teamspeak 3
Livestream
Geburtstage im Dezember
01.12 Jan333 (72)
01.12 Brian (78)
05.12 hamdoc (63)
05.12 juergendora5 (61)
05.12 Andy67 (58)
07.12 ASCO Andreas (62)
09.12 Gamsrockl (59)
10.12 kossi4851 (76)
11.12 Kitos (73)
12.12 bruder-tack (64)
14.12 13OT400hris (56)
15.12 katerchen (64)
15.12 13th470 manu (55)
16.12 calypso1 (78)
16.12 13OH114 (62)
17.12 Eitel1 (61)
18.12 35AFD33 (68)
19.12 victor1 (59)
19.12 DO6BDH (59)
20.12 jens (40)
22.12 TR3FFN1X (48)
23.12 Nachtfalke (69)
23.12 Teddybaer14 (34)
26.12 Silberfuchs (87)
27.12 DBW509 (77)
28.12 13tsdx017mone (41)
28.12 mw05florianwnbw (39)
29.12 Ludwig (65)
Online Information
Freies Funknetz © 2025
Verwendung von Inhalten oder Teilen der Webseite ist nur mit der Quellenangabe www.freiesfunknetz.de zulaessig.